Riley

Empowering parents with a smart checklist feature that does the remembering for them, tackling the everyday chaos one check at a time

Client: Designlab UX Academy Capstone Project

Tools: Figma

Timeframe: July - August 2025 (75 hours)

Skills: UX Design, Visual Design, Interaction Design

About

Riley is an AI-powered mobile app that provides 24/7 expert backed support, smart tracking, and advice personalized to each individual parent and child. Its unique main features currently include its chat bot called “Riley”, a “Golden Window” sleep predictor, voice mode to record notes and speak to Riley, and “Riley Together” that allows up to 3 caregivers access to the data and collaborate.

Parents are often seeking ways to release the overwhelming mental load of caregiving to one another. This checklist feature is designed to ease the time and mental effort required to plan, remember, organize, and execute the many items of running a household, so that they can enjoy more present moments with their children.

This checklist feature can:

  • be used as frequently as wanted

  • suggest templates to start with for convenience and add onto them based on their personal needs

  • mark items as priorities and assign tasks to one another to avoid repetition or miscommunication

  • save lists for as long as you need them for, with up to 5 lists that can be pinned for quick access

Preliminary Research

Competitive Analysis

I conducted a competitive analysis to compare current features on other parenting apps and platforms that also offer personalized expert parenting support via an AI model or real life.

These included: Cooper Parenting, Good Inside, Pardeo, and Aria

STRENGTHS

  • Provide live workshops and coaching, moderated chat support

  • Provide child tracking, milestone monitoring and activity suggestions

  • Short form and long form content available

  • In-app features of saved posts, cultural affiliations for parent groups

WEAKNESSES

  • Features do not focus on decreasing the cognitive load on parents of daily caregiving, but more focused on adding onto their knowledge of parenting

  • A gap of what and how to apply the information in their own context

  • Amount of information to select and sift through can feel overwhelming

Heuristic Evaluation

I used Jacob Nielsen’s 10 Usability Heuristics to familiarize myself with Riley’s usability and content hierarchy, so that I could design an integrated feature that could fit in seamlessly.

I found that Riley was built on 4 main features - the home page (which features activity suggestions, milestone resources and menu shortcuts), the Riley chat bot, tracking the child’s sleep, feed, and diaper changes, and a path finder for developmental milestones. All of these features addressed the caregiving and parenting aspects of raising a child, and so I knew the additional feature would have to fall within these two categories. Currently, the chat bot and path finder features are connected, where the information shown will correspond with one another.

Key Research Insights

After interviewing 5 parents with children under 3, the themes that emerged were:

Parenting Priorities

  • Physical health of child

  • Having positive values and high EQ

  • For them to enjoy learning and develop strong thinking skills

  • To have respect + empathy for others

“For me, success is, yeah, my son is healthy. And, you know, he enjoys learning, he enjoys life, like I would say, I did a really good job.”

Challenges of Daily Caregiving

  • How to maintain personal identity

  • Uncertainty about child's condition and development

  • Balancing personal needs with parenting responsibilities

  • Needing organization like a chart that combines feeding, exercise, and other activities

  • Contradictory beliefs in caregiving

“You're just fully consumed by your child. So it's really hard to get out of the house on time. You're just scrambling all the time. So it's really hard to, I mean, staying organized is what's keeping me alive right now.”

Support and Resources

  • Mainly from family and friends (individual + community)

  • Gaps in addressing uncertainty and overwhelming situations

  • Want more guidance from professionals

  • Values real-time, personalized advice over general online information

  • Lack of knowledge and guidance on parenting

  • Values AI's ability to condense multiple information sources

“There are seminars out there, but we don’t have time to go to these seminars, but there are so many conflicting information on google”

The Problem

Working parents have a multitude of responsibilities that leave them feeling overwhelmed and exhausted, taking away attention and presence they want to give their child.

Based on my interview research, I’ve found that:

The cognitive and emotional needs of caregiving are causing parents to feel very overwhelmed and stressed, which then inhibits their capacity to be emotionally present and connect with their child.

The overwhelm requires multiple sources of support and resources to adequately address. At the moment, most apps address the knowledge and community of parenting, and not as much about the logistics.

What feature can alleviate the stress of caregiving?

The User

  • Want personalized, reliable, and accessible support that can provide research-based and real-life guidance on how to navigate various parenting situations.

  • Have tools that make them feel calm, organized, and competent to tackle the mounting responsibilities

  • Be present and connect with their child

  • Value features that are intuitive, ease cognitive load, and embedded in their existing routine

  • Limit the number of parenting apps they need to use and rely on

  • Learn about their unique child and provide care that is most suitable for them

  • Be in community with other parents that are going through similar stage of parenting

Conceptualization

At the moment Riley only has a space to log caregiving information, but not a feature that assists parents to remember and complete organizational caregiving tasks. Riley has been designed to (ideally) be used regularly as a go-to app — tracking diary, daily activity suggestions, AI-Riley chat bot for any questions.

While ideas like adding a community board, creating pod support groups, guided exercises for emotional regulation (like Calm), and short video posts from professionals were of consideration, focusing on addressing the logistical part of caregiving was more essential.

And so, I landed on adding a checklist feature to release some mental load when managing their caregiving responsibilities, hoping it will give them more space to engage in other more meaningful activities.

The checklist would have to be designed for everyday usage, be considerate of and reflect the user behavior that Riley is already engaging. It would also be a seamless add-on to the current tracking feature since parents are already going through the mental process of choosing to go to a digital “notebook” to note down feeds and changes, writing down a checklist would be a very similar process.

Riley Home Page: Existing -> starting page of navigation for tasks

Notebook Main Page: Saved lists, templates, create new lists, recently used

Feature Needs

Work with the current flow and support Riley’s current features and design

• Multiple user access, tracking feedings/changes/sleep, AI-chat bot

• Visual layout and element placements need to match and seamlessly fit

Templates: Eg: weekday, weekend, activity day

Create List: Includes list titles, note description, priority level, assigned user

Support and not add cognitive load to the mental organization of user

• For the visuals and buttons to look and function like the other features

• Make elements as familiar as possible to another app for checklists (like Notes)

• Templates for quick access and immediate use - shorten the pause and effort required to think and create

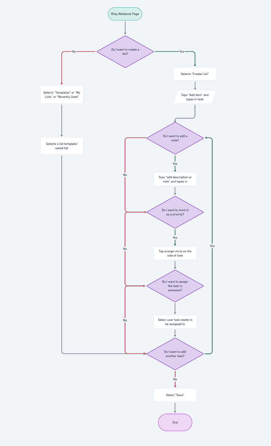
User Flow

I mapped out the 2 user flows that the feature prototype would be able to showcase:

  1. Selecting and using a saved list

  2. Creating a new list (with and without a template)

I wanted user testers to experience the ease of having templates available to use immediately or using frequently used lists in their saved folder, but also the flexibility it would allow for new tasks to be added.

Before I started to create the wireframes, I had to consider how to:

  • navigate users through the 3 options of - creating their own, choosing templates and using their saved lists

  • make it more useful and effective than the Notes app

  • only require up to 4-5 screens to complete a task, because users are busy parents and want things done fast

“Monday” Example of a Saved List: Saved button, easily reusable

My Lists: Collection of saved lists (both created and edited templates)

Include advantageous functions that other tools may not include

• Assigning tasks to different users

• Mark certain tasks as priority

• Subcategorize items in list with descriptions and notes for details

Prototyping

I created wireframes to test out the 3 different flows, using the version of Riley available at the time as reference for visual layout.

The design functions I was focused on testing at this stage:

  • Order of screens in layout and user process → What will make most sense to users?

  • Need for “recent” and “in use” function → Would it ease or disrupt flow?

  • Icons of priority and assigned users → What resonates with users?

  • Placement of buttons → Did they assist in the user flow?

Preview ofCreating a New List - Without a Template”

The checklist feature was embedded into the existing “Tracking” feature, which I renamed “Notebook”, since the function of both features were things parent would normally write down in a notebook.

I wanted to provide multiple ways for parents to access the list they needed - so I wanted to test which pathway would be most useful and necessary.

I placed the templates option within “Create List”, assuming that a user would be triggered to want one when they’re faced with a blank list and want some assistance. But I wanted to test this assumption and was open to moving it, depending on how the other pages performed.

Preview ofCreating a New List - With a Template”

Once a user selects a template, they would get the option to preview it before using it, and also see that they can add to the template whatever they wanted.

When the template is selected, the user would then see it under “In Use” to show it is an active and usable list. At this screen, they would be able to mark items as priority and assign it to different users in the account.

I placed “Recent” and “In Use” as menu tabs because I thought users may want a shortcut to quickly access previous lists or the current one. However, I did foresee there being confusion since these tabs would only show up after the user clicked on My Lists at the Notebook menu page. I waited to see if this pain point would show up during the usability test.

Usability Testing

I interviewed 5 parents with young children, 2 of whom also did the research interview. It was done via Zoom and in person.

My purpose was to test usability flows and identify user’s preferences of UI elements.

They were asked to:

  1. Create a new checklist

  2. Create a new checklist using a template

  3. Select a saved list and use it

The follow up questions were about their likes and dislikes about UI elements and features, clarifications and prediction of personal usage.

Positive Findings

  • Users showed positivity and openness towards the feature and could instantly relate to its level effectiveness and how to improve it to suit their usage more.

  • Loved the color choice and layout of elements

  • Appreciated how there were elements from other apps used here as well, such as pins, marking as important, collaborative users

Task Success Rate: 100%

Avg. Likeliness to Use Feature: 6.4/10

The users tested were not Riley users, which could account for the lower than desirable rating. It would be interesting to test on current Riley users to see whether this feature would add to their current experience.

Areas for Improvement

  • General confusion around the meaning of titles and the usage differences between them

  • Some shared they would have use for a “most recent” category, while others thought that made it more confusing about where to find certain lists

  • Many users suggested to integrate more of the AI functions into the list feature as well, like being recommended lists to use based on your information of habits and developmental stage of child, to creating lists for you on demand.

“Can I ask Riley to make that for me?”

Final Product

After testing, I evaluated the various comments against the time constraints and scope of project, to decide which iterations to make for the final MVP.

During the time of editing, the UI of Riley was updated and so the newest prototype reflects those updates.

Edit #1: Categorization and Placement of Pages

It was very helpful to test the various pathways because users told me how confusing it was to have so many options available to them. Turns out having more options lead to friction more than ease!

I had to decide which functions were the priority, which were most likely to be used, and at which page would the functions be assisting the user.

Edit #2: New Icons

The icons used to indicate tasks as priority and assigned user and their placements were changed to become a colored dot, placed in a separate component from the assigned user.

WHY: Some users mentioned the ! icon led to a stress response and indicates there is a problem, rather than a more neutral one a colored dot would have. The placements had to be switched and adjusted when I took into account the common mistake of clicking the wrong thing on mobile if icons are too close to each other.

*editor’s note: if there were two names of the same letter, the color of the letter icon would be different

I chose to allow users to access the templates at the note book home page since they would likely be making that decision earlier and want the option available to them before staring at a blank list.

I rearranged the order of options and placed pinned lists inside “My Lists” to keep them in the same category and distinguish them from “Recently Used”.

Lastly, I removed the “Recent” and “In Use” tabs at the menu bar, changing it to “My Lists” and “Templates” instead.

WHY: It seemed more likely that a user may switch their mind mid way through making new list and need quick access to a template, rather than go back to a recently used list. Additionally, a list that was currently in use would appear in the Notebook page and not require the user to click into another folder.

Edit #3: Completion Messages and Subtitles

I utilized the subtitle space under each title to explain the purpose of the different pages, and added confirmation messages at the mid point and end point of the user flow.

WHY: In response to users’ confusion during testing, the purpose of the pages and the state of the pages required more clarity. It also presented a suitable place to speak to the user and encourage them, and build brand messaging.


Create a new checklist - without a template

Create a new checklist - with a template

Video Block
Double-click here to add a video by URL or embed code. Learn more

Select and use a sample list

Reflections

Project Takeaways

  • Creating something that targets the problem of parents’ overwhelm and adding onto a current app provided the constraints that were very helpful to guide my creative and design process

    • The needs of parents differs heavily based on the age of the child

    • Many parents desire the same outcome of their child and parenting experience

    • They want the easiest and simplest resources to use - must have close to 0 friction

    • They are trying to strike a balance between having too much and too little information

    • They are open to help, but hesitant to try things - fear of difficulty, irrelevance, ineffectiveness

  • All the parents i interviewed felt emotionally supported at a higher level than I expected, which led me to think the overwhelm is not solely due to emotional support but many other factors.

    That led me to look at other aspects that can lead to overwhelm - such as disorganization, lack of knowledge, indecisiveness, too much choice, too much information, contradicting approaches to parenting to decide on the new feature.

    • The tools need to make them feel calm, organized, and competent to tackle the mounting responsibilities

      • simple UI (using elements from Notes app for familiarity)

      • minimize the number of folders and screens to go to complete a task

      • assigned tasks to support and encourage collaboration

      • marking items for priority - can distinguish what is urgent vs. important

    • Value features that are intuitive, ease cognitive load, and embedded in their existing routine

      • everyone has used checklists before

      • templates - building off of their current data and suggesting the appropriate ones to them, quick use and eases the decision making paralysis

      • subtitles within list add clarity, allow for quick scanning

    • Limit the number of parenting apps they need to use and rely on

      • not a new section to get to know, built within a current section

Challenges

  • Which functions were the most important? What would a majority of users want? What would most users most likely do? How many lists would they really make to require this function?

  • During the iteration phase, I disagreed with some suggestions that user testers gave me (eg: whether or not “recently used” was needed). Most of the feedback I listened to, while small details like the example mentioned I kept. I think if I went through another round of testing with Riley users, I would listen to that feedback fully.

  • How many potential use cases and what ifs do I design for? For example, the use case of multiple lists being used at once or wanting to adjust task order as the day goes.

What I Learned

  1. Start small and pick the most essential then add on, rather than the other way around - decreases the decision making paralysis in the iteration stage

  2. Don’t over complicate!!!

  3. Imagine myself as my user persona going through the user flow and ask myself → Where would I click? Do I need this option? Where would I be confused?

  4. It’s a fine balance between using what people are used to (patterns) and introducing a new and “better” way of doing something

Next Steps

  1. An onboarding quiz to know their habits so app can suggest appropriate lists, and continue to learn their routine based on the lists used at specific times (like how Uber predicts and suggests the destination you need to go to based on time)

  2. Smart function where app can anticipate what list you need for the week, populate your lists based on your Riley chats and be aligned with developmental stage.

  3. It could also extend to creating title subheadings for you, anything to eliminate the pause and alleviate stress for parents.